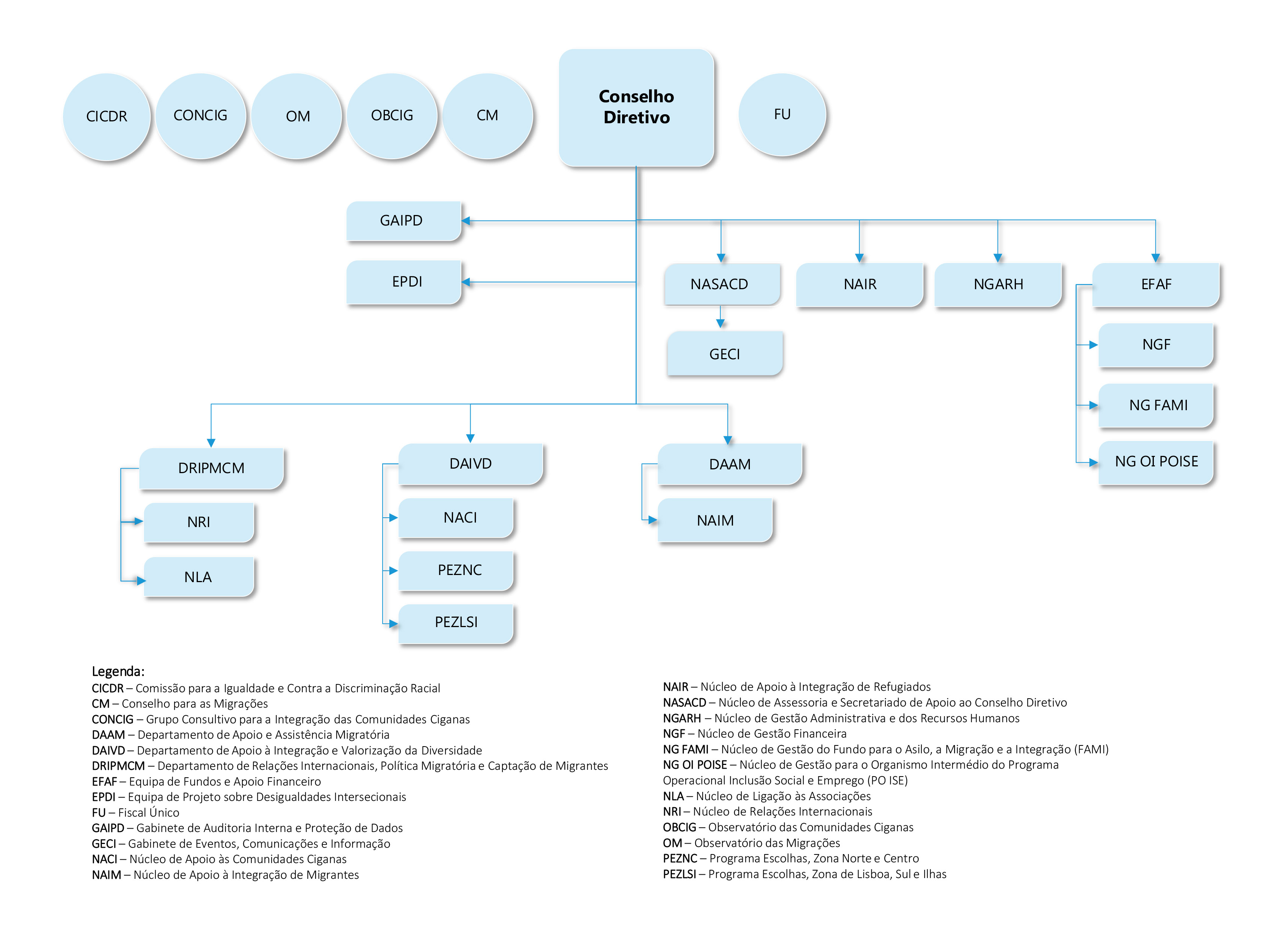
Organograma do ACM, I.P.

Linha de Apoio ao Migrante

A linha funciona de segunda a sexta das 9:00h às 19:00h. Saiba mais

Ativado por Liferay

Fechar popup

Bem-vindo ao novo portal do Alto Comissariado para as Migrações

Procuramos reunir aqui um conjunto de informação essencial e de interesse para os migrantes. No entanto, sabemos que este é um trabalho contínuo que nunca está terminado.

Contamos consigo para tornar este site mais completo. Se souber de alguma informação que deva ser adicionada ou corrigida, entre em contacto connosco através do acm@acm.gov.pt.